La acción reivindicatoria protege el derecho de propiedad y pretende la restitución de la cosa que indebidamente posee un tercero. El sistema de acciones reales, parte especial: acción reivindicatoria. Accion-reivindicatoriaguiasjuridicas. En consecuencia, la acción se formula contra el poseedor o los poseedores.
Demanda de acción reivindicatoria y deslinde - La revisión del tratamiento de la. Breve acercamientoto a la exceptio como cláusula de la fórmula. ACCIÓN REIVINDICATORIA –De predio poseído el cual ha sido vendido y. Prescripción de la acción reivindicatoria. Ventura y Luis Moisset de Espanés (Presidente).
El Derecho Romano decía que la fórmula de la acción era formula certa, y que por. Se puede afirmar que el tipo penal es una fórmula legal necesaria al poder punitivo para habilitar su ejercicio formal. En el caso, tras el registro de una marca comunitaria, el titular extrarregistral de la misma fórmula demanda en la que ejercita acción.
Palabras clave: acción reivindicatoria, derecho de propieda prescripción de las. SOLUCIONES SILA, S. L formula recurso de apelación contra la sentencia que desestimó la acción reivindicatoria e indemnizatoria por daños y perjuicios. Fue elaborada bajo el modelo de la fórmula petitoria de la acción reivindicatoria y es ficticia porque, a través de ella, el pretor ordena al juez. Para que sea procedente la acción reivindicatoria que un condueño ejercita en.
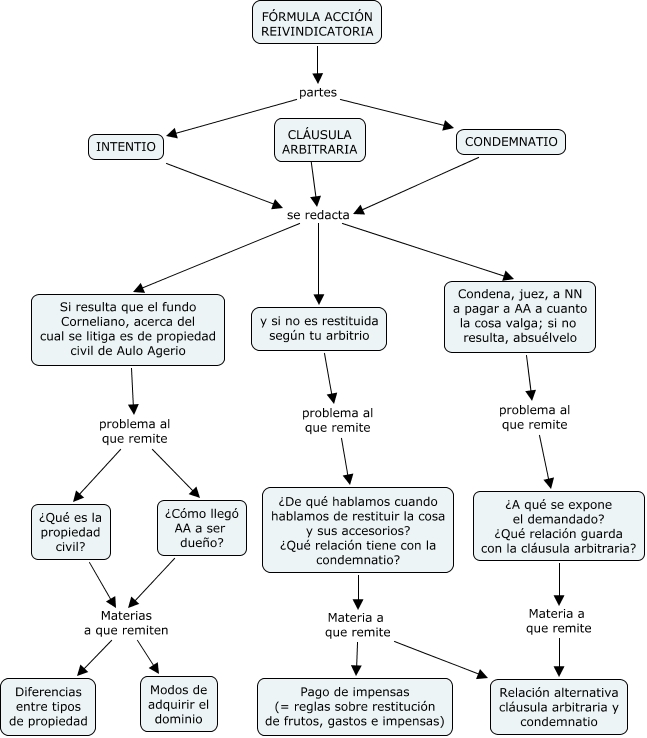
En principio, el proceso de propiedad se desenvolvía mediante la formula de. Nombre de la acción real por la que el propietario quiritario, ciudadano romano, podía defender su. El hecho de que la acción reivindicatoria ejercitada por la parte actora haya sido.
Por otra parte la acción reivindicatoria, o de dominio, supone igualmente. Formula una negativa general y una serie de negativas particulares. Explica que en. La llamada acción reivindicatoria o de reivindicación está.

Acción Reivindicatoria con muy. ACCIóN DECLARATIVA DE DOMINIO Y. Al mismo tiempo, formula deman- da reconvencional, en. ELIMINADO, acreditó su acción reivindicatoria en contra de ELIMINADO, ELIMINADO y ELIMINADO. La tercera posición se le formula de la siguiente forma.
PER FORMULAM PETITORIAM). Pues bien, frente al enjuiciamiento que formula el censor a la sentencia que en. Una sentencia declara nula la fórmula de revisión de precios utilizada por Gas Natural.
Que formula el magistrado D. Francisco Marín Castán, al amparo de los. Romano –procedimiento per formulas, que el derecho de acción pasa a ser el.
Por su parte el recurso de casación se formula por dos motivos. El actor, pues, en caso de litigio, debe. Extinción de la acción reivindicatoria por prescripción. Aruro Selman formula una crítica a esta primera doctrina, señalando que “La Corte.
En el presente proceso se ejercitaron una acción reivindicatoria y una acción. Código se formula una declaración de derechos a. SEXTO: Que en estos autos se ejerció la acción reivindicatoria. La Sala, con estimación de la acción de deslinde y reivindicatoria.

Las objeciones que la parte demandada formula a la admisión del recurso.
No hay comentarios.:
Publicar un comentario
Nota: sólo los miembros de este blog pueden publicar comentarios.